https://babi.com/

Governance - Villa College
College Governance
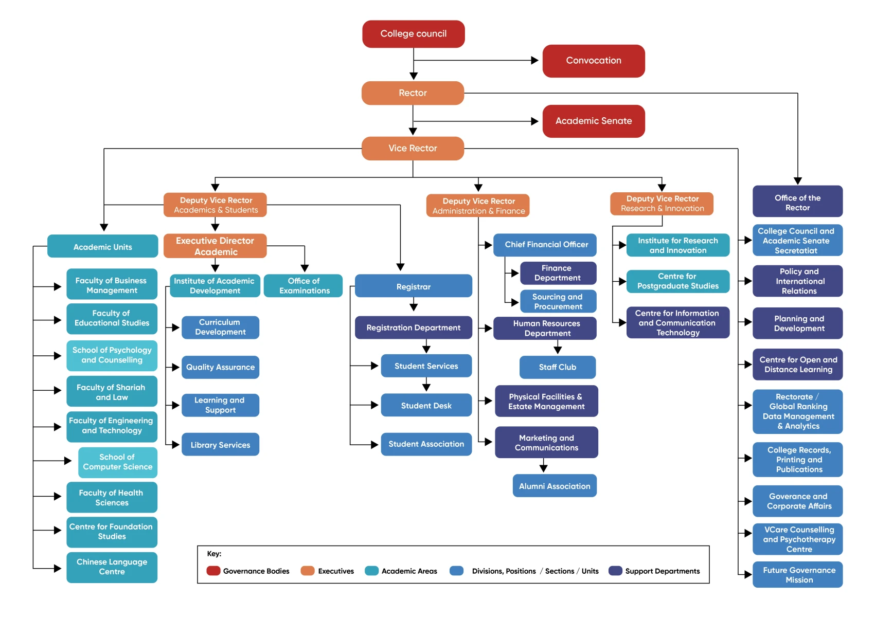
Villa College has a formalised organised structure in place which are consistent with the universities across the globe. Villa College is governed by the College Council, Academic Senate and the Executive Management Team. The apex governance bodies are the College Council and the Academic Senate. Villa College is headed by the Rector and the Vice Rector undertakes the overall responsibility for leadership and management of the College with support from the three other executive members of the College, Deputy Vice Rector (Administration and Finance), Deputy Vice Rector (Academic and Students), and Deputy Vice Rector (Research and Innovation), responsible for day to day steering of the College in alignment with the strategic direction of the College.
College Council
Villa College is governed by the College Council, comprising of the Founder of the College along with representatives appointed by the Founder, senior executive management of the College, industry representatives, deans’ representative, and academic staff representative and a student representative. As the supreme body driving the decisions made at strategic level, the College Council works towards establishing accountability and improving the services provided by the College.
Academic Senate
Ms. Aminath Suha
Deputy Dean, Centre for Foundation Studies
Mr. Moosa Mohamed Manik
Director, Institute for Academic Development
Ms. Fathimath Nadha
Director, Finance
Mr. Abdul Wahid Ibrahim
Chief Quality Officer
Mr. Ahmed Yasir
Head of Learning Support
Ms. Nizna Ali Didi
Director, Marketing and Communications
Mr. Mohamed Shafeeg
Director, Centre for Information and Communications Technology
Ms. Udhuma Abdul Latheef
Head of School, SCS /Faculty of Engineering and Technology
Ms. Fathimath Umar
Teaching / Academic Staff Representative
Ms. Hidaya Mohamed Zahir
Teaching / Academic Staff Representative
Dr. Damith Gangodawilage
Deputy Dean, Qasim Ibrahim School of Business
Dr. Mano Priya Vijayan
Deputy Dean, Faculty of Health Sciences
Dr. Aishath Nasheeda
Director, School of Psychology and Counselling, VCare Counselling and Psychotherapy Centre
Mr. Margret Vijay
Director, Centre for Open and Distant Learning
Mr. Ismail Nasheed
Director, Stakeholder Engagement
Mr. Amish Abdulla
Teaching / Academic Staff Representative
Dr. Ibrahim Latheef
Dean, Centre for Postgraduate Studies
Dr. Ali Najeeb
Vice Rector
Dr Mohamed Adil
Deputy Vice Rector, Research and Innovation
Dr. Abdulla Sadig
Deputy Vice Rector, Academic and Students
Mr. Abdul Munnim Mohamed Manik
Deputy Vice Rector, Administration and Finance
Ms. Fathimath Shifaza
Director, Policy & International Relations / Secretary of Academic Senate
Mr. Ali Shareef
Director, Centre for Foundation Studies
Ms. Selina Mohamed
Registrar
Mr. Ahmed Naseer Yoosuf
Chief of Examinations, Office of Examinations
Dr. Ahmed Ali Didi
Assistant Professor, Centre for Postgraduate Studies
Dr. Ahmed Anwar
Rector
Dr. Fazeela Ibrahim
Dean of Research, Institute for Research and Innovation
Mr. Abdullah Nafiz
Dean, Qasim Ibrahim School of Business
Dr. Ahsan Ahmed Jaleel
Associate Dean, Qasim Ibrahim School of Business
Uza. Asna Ahmed
Dean, Faculty of Shariah and Law
Ms. Aishath Mala
Dean, Faculty of Health Sciences
Mr. Abdul Sattar Gasim
Dean, Faculty of Educational Studies
Ms. Fathimath Saeed
Associate Dean, Faculty of Educational Studies
Our Policies
View Policies
© 2007 - 2026 Villa College
All rights reserved
Villa College began its historic journey on the 28th of January 2007, with the registration of its first institute, Villa Institute of Water Sports followed by the Villa Institute of Information Technology (VIIT) and Villa Institute of Hospitality and Tourism Studies.
Villa College QI Campus
Rah Dhebai Hingun 20373 Male', Maldives
Your use of this site is subject to Terms of User